Hi, I'm Kara Adamo.
  • Content Design & Strategy
  • PetSafe: content design
  • Zest: content redesign
  • Destination Brides: content redesign
  • Field Label exercise
  • Cisco: internal site map strategy
  • UX Design & Research
  • Destination Brides
  • fridgLyst
  • Zest Juice Bar
Contact
Kara Adamo
Hi, I'm Kara Adamo.
  • Content Design & Strategy
  • PetSafe: content design
  • Zest: content redesign
  • Destination Brides: content redesign
  • Field Label exercise
  • Cisco: internal site map strategy
  • UX Design & Research
  • Destination Brides
  • fridgLyst
  • Zest Juice Bar
Contact

Content Design & Strategy

App Designer | Artist | Author | Content Designer | Sommelier | Travel Writer UX Strategist

2023
PetSafe: content design
2023
Zest: content redesign
2023
Destination Brides: content redesign
2023
Field Label exercise
2021
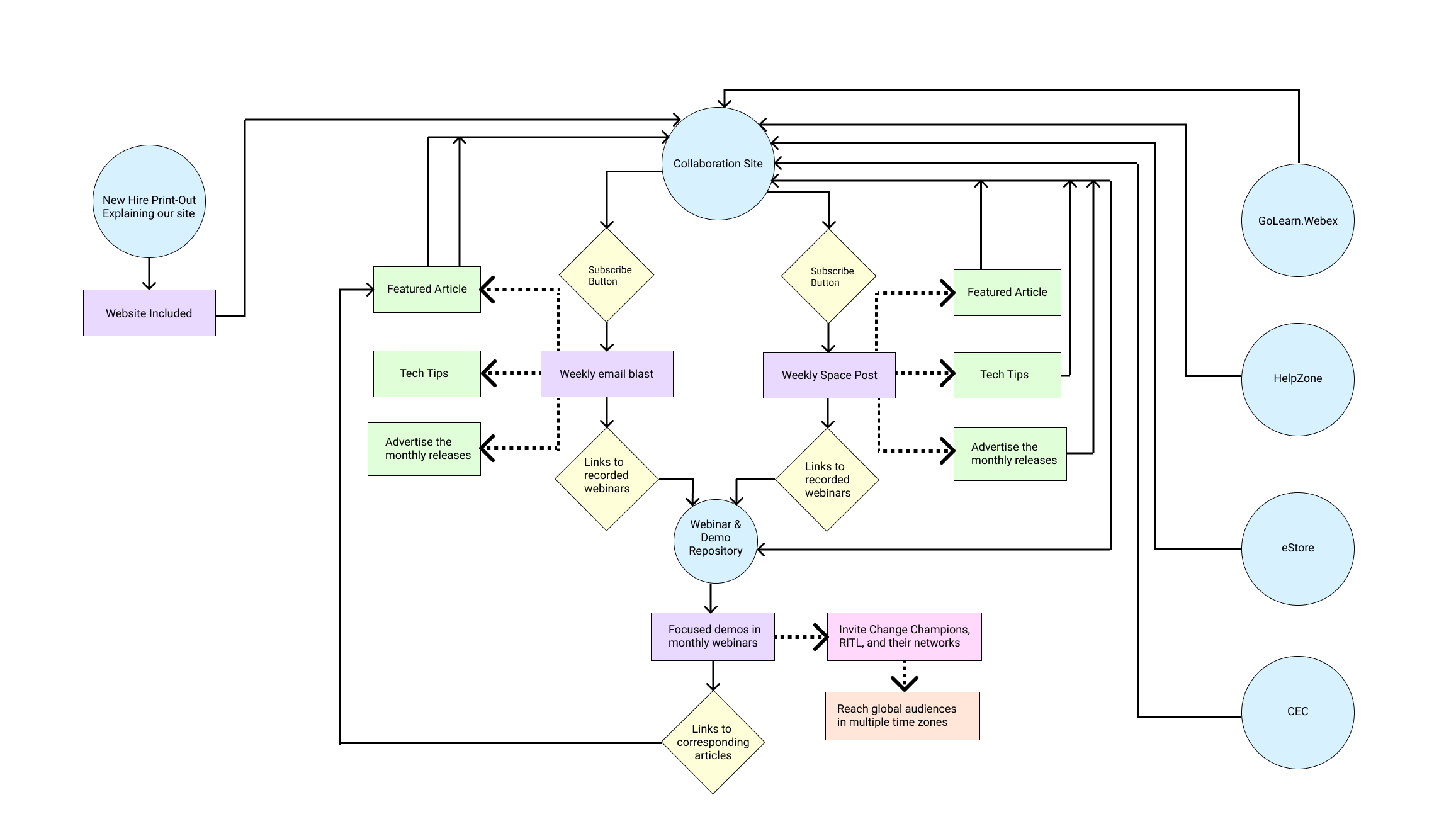
Cisco: internal site map strategy
↑Back to Top